Habitat Hullabaloo

Habitat Hullabaloo is a game where you must escape aliens that have trapped you in their terrarium!

Role and Responsibility (Team Project)

– Programmed the character movement 

– Programmed of two major puzzles

– Sounds effects and some visual effects implementation

Tools

Unity 3D

Timeline

1 Week

Link

Gameplay Video

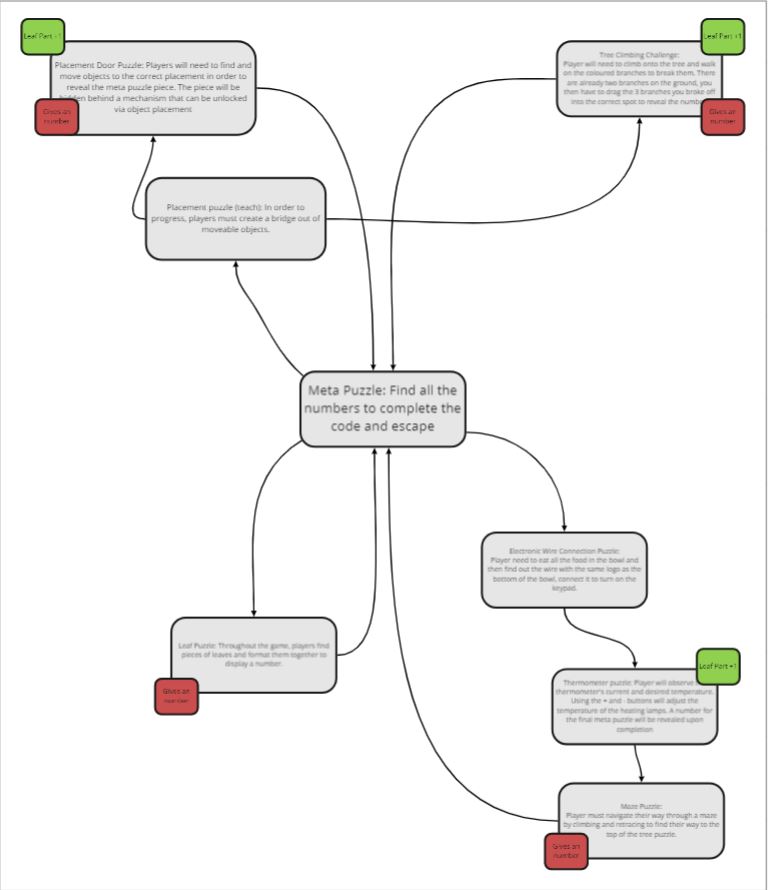
Process Work

Screenshots of Game

Contact me